制度の概要
- 暗記している円周率11桁~99桁を再現(筆記)できることを認定する制度です。
- 制限時間は5分です。
- 途中で間違えた場合、それまでに正解している桁数が認定される桁数となります。間違った桁以降の桁の成否は関係ありません。
- 制限時間5分経った場合、5分の時点での桁数が認定される桁数となります。
- 100桁以上記載しても認定はされません。
- 手書き判定はルールは円周率暗記再現競技(円周率大会)に準じます。
- 一日に一回のみの認定です。やり直しはできません。
- お名前、認定結果(桁数、レベル、時間)、認定日、認定場所、認定員等はインターネットに掲載されることがあります
- 実施環境・制限等の都合に合わせて掲載の有無が決定されます。
- 特段のご要望があればお名前を伏せ時にすることはできます。
認定の流れ
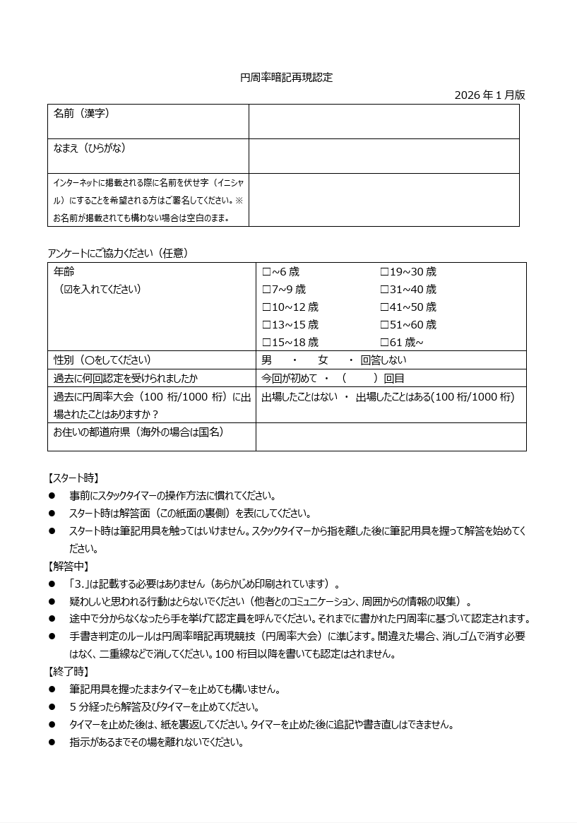
(参考)円周率暗記再現認定解答用紙
【スタート時】
- 事前にスタックタイマーの操作方法に慣れてください。
- スタート時は解答面(この紙面の裏側)を表にしてください。
- スタート時は筆記用具を触ってはいけません。スタックタイマーから指を離した後に筆記用具を握って解答を始めてください。
解答中
- 「3.」は記載する必要はありません(あらかじめ印刷されています)。
- 疑わしいと思われる行動はとらないでください(他者とのコミュニケーション、周囲からの情報の収集)。
- 途中で分からなくなったら手を挙げて認定員を呼んでください。それまでに書かれた円周率に基づいて認定されます。
- 手書き判定のルールは円周率暗記再現競技(円周率大会)に準じます。間違えた場合、消しゴムで消す必要はなく、二重線などで消してください。100桁目以降を書いても認定はされません。
終了時
- 筆記用具を握ったままタイマーを止めても構いません。
- 5分経ったら解答及びタイマーを止めてください。
- タイマーを止めた後は、紙を裏返してください。タイマーを止めた後に追記や書き直しはできません。
- 指示があるまでその場を離れないでください。
認定レベル表
- 解答時間が5分以内であれば、解答時間がレベルに影響することはありません。
| レベル | 暗記桁数 | 暗記能力 |
|---|---|---|
| レベル1 | 11桁~20桁 | 記憶は苦手ではない人 |
| レベル2 | 21桁~30桁 | |
| レベル3 | 31桁~40桁 | みんなに自慢しましょう |
| レベル4 | 41桁~50桁 | |
| レベル5 | 51桁~60桁 | 記憶することが得意な人 |
| レベル6 | 61桁~70桁 | |
| レベル7 | 71桁~80桁 | 記憶の達人 |
| レベル8 | 81桁~90桁 | |
| レベル9 | 91桁~99桁 | 円周率記憶師、円周率大会に参加しましょう |
認定証
- 11桁以上再現された方には認定証が発行されます

円周率記憶再現達成者一覧
- こちらをご覧ください


